RVq



13:51, ter out 28


vol. 10, No. 4, 2018, p. 748-1117

 

Procedimentos de Submissão para Open Access

Os manuscritos submetidos na Revista Virtual de Química (RVq) adotam a implementação total do sistema open access, onde os autores contribuem com parte dos custos da Publicação de seus artigos. Ver mais...


Editorial Rev. Virtual Quim. 2018, 10(4), 748

 

RVq: Uma nova etapa de uma trajetória de sucesso

David Rodrigues da Rocha


http://dx.doi.org/10.21577/1984-6835.20180054

Publicado online: setembro 5, 2018

PDF Compartilhar

Total access: 1245

Artigos Rev. Virtual Quim. 2018, 10(4), 749-766

 

Utilizaçao das Séries de TV no Ensino de Química

Jéssica Itaiane R. de Souza, Bruno S. Leite


http://dx.doi.org/10.21577/1984-6835.20180055

Publicado online: agosto 6, 2018

PDF Compartilhar

Total access: 3296

Rev. Virtual Quim. 2018, 10(4), 767-777

 

Atividade do Acido 3,4,5-triacetobenzóico contra a Formaçao de Biofilmes Bacterianos

Filipe E. C. Freire, Joao H. de A. Neto, Diego P. da Silva, Randys C. Gonçalves, Antônio Carlos S. Menezes, Plínio Lázaro F. Naves


http://dx.doi.org/10.21577/1984-6835.20180056

Publicado online: junho 21, 2018

PDF Compartilhar

Total access: 1530

Rev. Virtual Quim. 2018, 10(4), 778-797

 

Reaçoes de Oxidaçao Catalisadas por Enzimas

Caroline C. S. Gonçalves, Francine S. A. da Fonseca


http://dx.doi.org/10.21577/1984-6835.20180057

Publicado online: agosto 2, 2018

PDF Compartilhar

Total access: 4887

Rev. Virtual Quim. 2018, 10(4), 798-810

 

Avaliaçao Físico‐Química de Preparados Sólidos para Refresco de Diferentes Marcas e Sabores

Ana Júlia Müller, Júlia G. S. Tischer, Eniz C. Oliveira, Wolmir J. Böckel


http://dx.doi.org/10.21577/1984-6835.20180058

Publicado online: agosto 28, 2018

PDF Compartilhar

Total access: 3856

Rev. Virtual Quim. 2018, 10(4), 811-823

 

Comparaçao da Composiçao Centesimal, Mineral e Fitoquímica de Polpas e Cascas de Dez Diferentes Frutas

Wagner B. Bramont, Ingrid L. Leal, Marcelo Andrés Umsza-Guez, Alessandra da S. Guedes, Sheila Cristina de O. Alves, Joao Henrique de O. Reis, Josiane D. V. Barbosa, Bruna Aparecida S. Machado


http://dx.doi.org/10.21577/1984-6835.20180059

Publicado online: julho 24, 2018

PDF Compartilhar

Total access: 3602

Rev. Virtual Quim. 2018, 10(4), 824-840

 

Teatro no Ensino de Química: Relato de Experiência

Bruno Ventura, Rebeka Lúcio e Neves, Viviane G. P. Ribeiro, Marcus Raimundo Vale, Ilde Guedes, Selma Elaine Mazzetto


http://dx.doi.org/10.21577/1984-6835.20180060

Publicado online: julho 19, 2018

PDF Compartilhar

Total access: 2184

Rev. Virtual Quim. 2018, 10(4), 841-850

 

Análise de Alimentos Contendo Cúrcuma: Uma Sequência Experimental Simples para a Sala de Aula e Divulgaçao Científica

Thayssa da S. F. Fagundes, Caio M. Pacheco, Paulo R. C. Martins, Alessandra Leda Valverde. Carlos Magno R. Ribeiro


http://dx.doi.org/10.21577/1984-6835.20180061

Publicado online: agosto 13, 2018

PDF Compartilhar

Total access: 2451

Rev. Virtual Quim. 2018, 10(4), 851-862

 

Eficiência de Oxidaçao do Hipoclorito Comercial, Eletrogerado e Eletrogerado In Situ

Renata S. de Lima, Alex A. C. de Carvalho, Josealdo Tonholo, Phabyanno R. Lima, Carmem L. P. S. Zanta


http://dx.doi.org/10.21577/1984-6835.20180062

Publicado online: julho 4, 2018

PDF Compartilhar

Total access: 3789

Rev. Virtual Quim. 2018, 10(4), 863-874

 

Avaliaçao Sazonal da Agua das Principais Lagoas da Cidade de Sete Lagoas-MG

Gustavo Hernandes Bueno, Carla Patrícia de O. F. Melo, Ana Paula C. Madeira, Amauri Geraldo de Souza, Eric M. Garcia, Hosane Aparecida Taroco, Júlio Onésio F. Melo


http://dx.doi.org/10.21577/1984-6835.20180063

Publicado online: julho 10, 2018

PDF Compartilhar

Total access: 1458

Rev. Virtual Quim. 2018, 10(4), 875-891

 

D‐Glicose, uma Biomolécula Fascinante: História, Propriedades, Produçao e Aplicaçao

Rayane O. Silva, Joao R. de Freitas Filho,Juliano C. Rufino Freitas


http://dx.doi.org/10.21577/1984-6835.20180064

Publicado online: agosto 28, 2018

PDF Compartilhar

Total access: 5693

Rev. Virtual Quim. 2018, 10(4), 892-899

 

Biochar de Palha de Cana-de-Açúcar: Caracterizaçao e Estudo do Processo

Isis C. S. A. Pires, Gabriela T. Nakashima, Elias R. D. Padilla, Luis R. O. Santos, Luciano D. Varanda, Letícia S. Alesi, Fábio M. Yamaji


http://dx.doi.org/10.21577/1984-6835.20180065

Publicado online: julho 4, 2018

PDF Compartilhar

Total access: 2847

Rev. Virtual Quim. 2018, 10(4), 900-939

 

Avanços Recentes na Química de C-Glicosídeos: Aplicaçao, Síntese e Reaçoes

Josefa A. C. Lima, Mauricélia M. S. Mata, Renê G. da Silva, Wagner E. da Silva, Juliano C. R. de Freitas, Joao R. de Freitas Filho


http://dx.doi.org/10.21577/1984-6835.20180066

Publicado online: julho 11, 2018

PDF Compartilhar

Total access: 3074

Rev. Virtual Quim. 2018, 10(4), 940-962

 

Informaçao Quântica e Parâmetros de Ressonância Magnética Nuclear

Jéssica B. dos R. Lino, Teodorico C. Ramalho


http://dx.doi.org/10.21577/1984-6835.20180067

Publicado online: julho 27, 2018

PDF Compartilhar

Total access: 2772

Rev. Virtual Quim. 2018, 10(4), 963-976

 

Estudo da Degradaçao de Etinilestradiol por meio de Fotólise e Fotocatálise Heterogênea

Bruna G. Isecke, Jerônimo R. O. Neto, Vania C. R. Salazar, Luiz C. da Cunha, Francisco J. C. Teran


http://dx.doi.org/10.21577/1984-6835.20180068

Publicado online: agosto 30, 2018

PDF Compartilhar

Total access: 2210

Rev. Virtual Quim. 2018, 10(4), 977-988

 

Uso da Cromatografia Gasosa Bidimensional Abrangente (GCxGC-qMS) para Caracterizar as Classes de Compostos Saturados em Petróleos Brasileiros

Samantha R. C. Silva, Leandro F. C. Borel, Letícia C. Puziol, Cristina M. S. Sad, Érica V. A. Rodrigues, Ricardo M. Kuster, Eustáquio V. R. Castro, Paulo R. Filgueiras


http://dx.doi.org/10.21577/1984-6835.20180069

Publicado online: julho 16, 2018

PDF Compartilhar

Total access: 2170

Rev. Virtual Quim. 2018, 10(4), 989-998

 

Briquetes de Carvao Elaborados a Partir dos Frutos da Bananeira

Pércia G. de Souza, Tadeu M. de Queiroz, José Wilson P. Carvalho


http://dx.doi.org/10.21577/1984-6835.20180070

Publicado online: julho 10, 2018

PDF Compartilhar

Total access: 1601

Rev. Virtual Quim. 2018, 10(4), 999-1017

 

Microalgas e Biocombustíveis: Integraçao de Cadeias Produtivas

Fernanda S. Monçao, Marina L. Sartori, Ronnie Von dos Santos Veloso, Lílian de A. Pantoja, Alexandre S. dos Santos


http://dx.doi.org/10.21577/1984-6835.20180071

Publicado online: julho 5, 2018

PDF Compartilhar

Total access: 3346

Rev. Virtual Quim. 2018, 10(4), 1018-1038

 

A Sílica e suas Particularidades

Luana da S. Gomes, Antonia Carlene R. Furtado, Marcos C. de Souza


http://dx.doi.org/10.21577/1984-6835.20180072

Publicado online: agosto 17, 2018

PDF Compartilhar

Total access: 14205

Rev. Virtual Quim. 2018, 10(4), 1039-1055

 

Comparaçao entre Métodos de Solubilizaçao Alcalina e Digestao Acida de Tecido Animal para Determinaçao de Metais Usando Espectrometria de Absorçao Atômica em Chama

Mariane Butik, Irineo Kelte Filho, Jayme Augusto Peres, Sueli Pércio Quináia


http://dx.doi.org/10.21577/1984-6835.20180073

Publicado online: julho 4, 2018

PDF Compartilhar

Total access: 2749

Rev. Virtual Quim. 2018, 10(4), 1056-1073

 

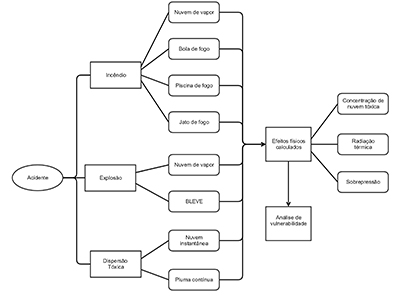
A Avaliaçao Quantitativa de Risco como Ferramenta para Determinaçao dos Riscos de Processos Industriais

Gustavo P. Mendes-Silva, Issa Khalil G. Dib Neto, Geraldo André T. Fontoura, Fábio de A. Rodrigues


http://dx.doi.org/10.21577/1984-6835.20180074

Publicado online: julho 10, 2018

PDF Compartilhar

Total access: 1942

Rev. Virtual Quim. 2018, 10(4), 1074-1086

 

Estudo de Células Solares Híbridas de TiO2 com Corantes Naturais

Gidea T. Tractz, Guilherme A. R. Maia, Bianca V. Dias, Everson do P. Banczek, Maico T. da Cunha, Paulo Rogério P. Rodrigues


http://dx.doi.org/10.21577/1984-6835.20180075

Publicado online: agosto 6, 2018

PDF Compartilhar

Total access: 1883

Rev. Virtual Quim. 2018, 10(4), 1087-1099

 

Remoçao do Corante Textil Violeta Cristal Utilizando Argila Maranhese de Montes Altos Como Adsorvente

Italo Iury de Souza Guida, Suringo Sousa Falcao


http://dx.doi.org/10.21577/1984-6835.20180076

Publicado online: agosto 31, 2018

PDF Compartilhar

Total access: 1854

Perfil Acadêmico e Trajetória Científica Rev. Virtual Quim. 2018, 10(4), 1100-1117

 

Antonio Carlos Pavao: uma Trajetória Científica Notável

Bruno Silva Leite


http://dx.doi.org/10.21577/1984-6835.20180077

Publicado online: agosto 6, 2018

PDF Compartilhar

Total access: 1760

Editoria da RVq - Editoria da RVq - PubliSBQ
Instituto de Química, Universidade Federal Fluminense,
Campus do Valonguinho, 24020-141, Centro, Niterói-RJ, Brasil
E-mail: rvq@sbq.org.br

GN1